Le Centre de Formation des Pompiers de Bruxelles
Le Centre de Formation des Pompiers de Bruxelles (CFPB), aussi appelé École du Feu de Bruxelles, est un des onze centres de formation pour la sécurité civile en Belgique.
Le CFPB a pour objet principal d’assurer la formation, le perfectionnement et le recyclage des membres du personnel opérationnel du SIAMURBC.
Ces formations, cours de perfectionnement et de recyclage peuvent être ouverts aux membres opérationnels d’autres services publics ou privés des secours.
Le CFPB a également pour objet d’organiser et d’assurer des cours au profit de tiers (sociétés et institutions) pour autant qu’ils aient trait à la prévention et la lutte contre l’incendie et la panique.

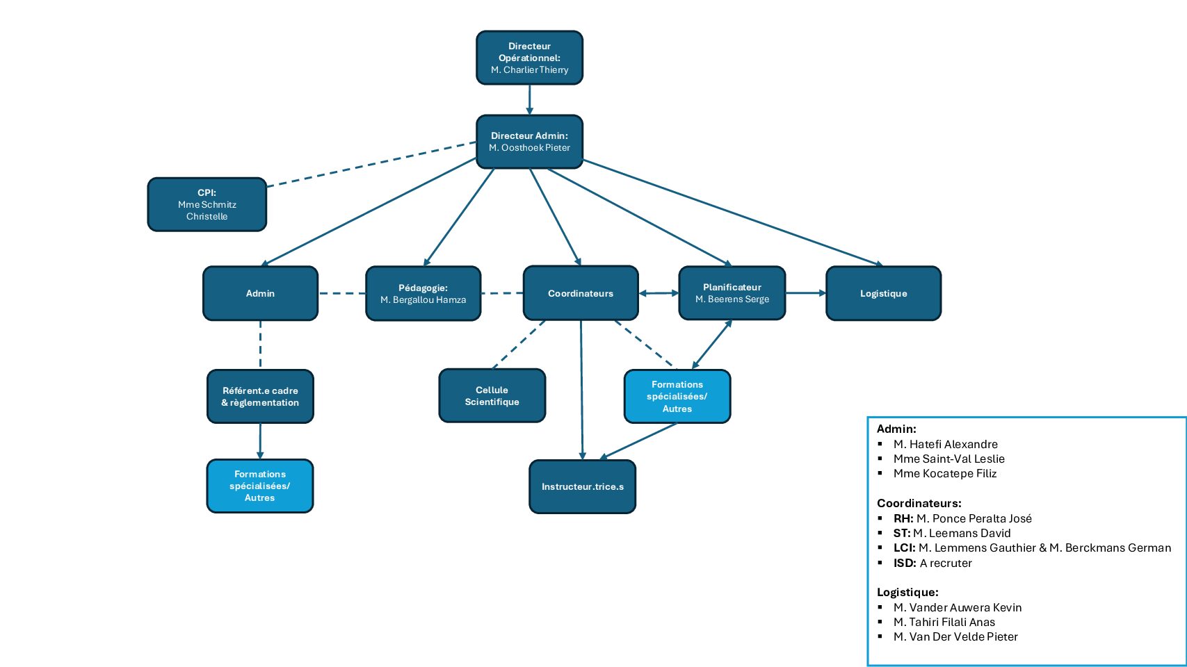
L'équipe

Historique
Le Service d’Incendie et d’Aide Médicale Urgente de la Région de Bruxelles-Capitale (SIAMURBC) est le plus grand service d’incendie du pays en termes de personnel opérationnel et comptabilisait, en 2017, le plus grand nombre d’interventions pompiers (aide médicale urgente non comprise), soit presque 14.000 interventions (près de 4% en plus chaque année). Les risques auxquels il doit faire face sont particulièrement nombreux et complexes.
S’y préparer implique de disposer d’un centre de formation des pompier·ère·s à part entière et de qualité, qui réponde aux besoins en matière de formation, conformément aux dispositions légales.
Le Centre de Formation des Pompiers de Bruxelles (CFPB) a été créé en 2004. Celui-ci organise les formations pour les pompier·ère·s du SIAMU de Bruxelles, ainsi que pour les entreprises et institutions.
Depuis 2015, l’École du Feu organise également une partie de ses formations sur le site du « Provinciaal Instituut voor Vorming en Opleiding” (PIVO Vlaams-Brabant) à Asse.
Dans le cadre de l’intégration du CFPB à safe.brussels, nos services administratifs ont déménagé sur le site de safe.brussels, rue du Planeur 10 – 1130 Haren, depuis 2020. Une partie des formations se donnera dorénavant sur ce site.
Safe.brussels regroupe notamment l’École régionale de police (ERIP), l’Institut de formation en aide médicale urgente (IFAMU), l’École régionale d’administration publique (ERAP – sécurité et prévention) et le Centre de Formation des Pompiers de Bruxelles (CFPB).

